您当前的位置:首页 > 公招列表 > 公招详细

演员招聘!国企正式工 |神木文投集团招聘25名工作人员!

图片

神木市文化产业投资集团有限公司为神木市属国有独资文化企业,拥有三家全资子公司,是市委市政府推动神木文化事业繁荣发展、促进第三产业提质升级的重要平台。公司以“神木文化底蕴的培育者、神木文化产业的建设者、神木文化事业的宣传者”为企业使命,着力构建“国有文化资本运营、文化商业开发运营、文化创意产业孵化、文化产业投融资”四个平台,以城市文化生活体验、文化消费综合体运营、文化剧目制作展演、文化艺术创作培训、文化金融投资发展为五大核心业务板块。根据公司工作需要,现面向社会公开招聘25名工作人员,公告如下:



图片

基本原则

图片

坚持公开招聘、公平竞争、公正选拔的原则。

图片

招聘原则

图片

(一)招聘基本条件

1.具有中华人民共和国国籍;

2.拥护中华人民共和国宪法和法律法规,拥护中国共产党领导和社会主义制度,品行端正,遵纪守法;

3.年龄为18周岁以上,45周岁以下;

4.具有招聘岗位所需的学历、专业或技能条件;留学归国等应聘人员所学学科专业与资格条件要求的学科专业相近但不在选定参考目录的,由资格审查部门(单位)结合所学课程、研究方向等进行审查。毕业证、学位证以及招聘岗位所要求的证书须于2025年12月前取得;

5.适应招聘岗位要求的身体条件和心理素质;

6.服从岗位安排和调剂;

7.具备招聘岗位所需的其他条件。

有神木市户籍限制的招聘岗位要求在公告发布之日前已正式办结落户手续;低保户、建档立卡脱贫户、防止返贫致贫监测对象未就业人员和退役军人等特设岗位资格须经相关行业部门认定;其他条件具体以附件1《神木市文化产业投资集团有限公司公开招聘综合类岗位表》.pdf附件2《神木市文化产业投资集团有限公司公开招聘演职类岗位表》.pdf(以下简称《岗位表》)的要求为准。

(二)不符合报名应聘的主要情形

1.曾因犯罪受过刑事处罚或曾受过开除处分;在立案审查期间或未解除党纪、政纪处分的;

2.曾在公务员招录、事业单位公开招聘中被认定有舞弊等严重违反纪律行为的;

3.现役军人及在读的高等学校学生;

4.失信被执行人;

5.法律、法规规定不符合本次招聘要求的。



图片

招聘岗位、人数及专业要求

图片

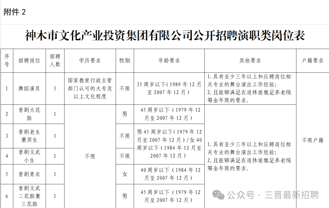
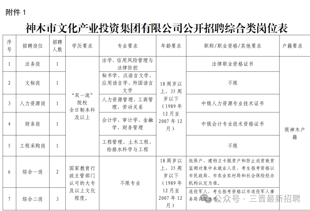
本次招聘共计25名,其中综合类10名(法务岗1名、文秘岗1名、人力资源岗1名、财务岗1名、工程采购岗1名、综合一岗2名、综合二岗3名);演职类15名(舞蹈演员5名、晋剧大花脸1名、晋剧老生兼须生1名、晋剧文武小生1名、晋剧青衣1名、晋剧文武二花脸兼三花脸1名、晋剧刀马旦1名、主持人兼歌手1名、舞台技术人员1名、晋剧鼓师1名、晋剧武乐队下手1名),具体要求以《岗位表》为准。


图片

招聘程序

图片
(一)招聘公告


本次招聘在神木新闻网(http://www.sxsm.com.cn/)发布公告。

(二)报名与资格审查
报名

报名时间:2025年12月05日09:00至2025年12月08日17:00

报名网址 https://www.sydwzk.cn/sxsmwtjtzp2025

报名资料:报名时上传本人近期1寸蓝底标准证件照,有效期内身份证(正反面),户口本户主页和本人页,学历,学位证书,有效期内的教育部学历、学籍在线验证报告,岗位相关职称或资格证书,工作合同关键页、含单位名称及缴纳月份的城镇职工基本养老保险参保缴费证明、工资流水证明(至少提供两种证明材料)。

注意事项:请考生在登录报名网站后仔细阅读报名流程,按流程填写相关信息并提交相关资料,上传资料必须清晰可辨认、信息完整准确。每位应聘人员只能填报一个工作岗位并只限提交一次报名资料,请考生慎重填报,应聘材料提交不全、标注不清的视为自动放弃。

也可通过【神木文投集团】微信公众号进行报名

1、关注【神木文投集团】公众号-点击【发消息图片

2、发送“招聘”

图片


报名线上资格初审

(1)线上资格初审时间:2025年12月05日09:00至2025年12月10日12:00。

提供虚假报考材料的,一经查实,取消应聘资格。报考者可于资格审查期间登录报名网站查询审核情况,通过资格初审的,不能再变更报考信息,及时打印报名登记表并妥善保管,以备资格复审等环节核对信息,资格审查贯穿于招聘全过程。

(2)综合类岗位开考比例不低于1:3,对急需紧缺专业的招聘岗位,开考比例可降低至1:2,综合一岗、综合二岗,演职类不设开考比例。未达到开考比例的,按比例核减或取消该岗位的招聘计划,并在神木新闻网进行公告。

(三)准考证下载打印


准考证打印时间:

2025年12月11日9:00-2025年12月12日17:00

准考证打印时间:

https://www.sydwzk.cn/sxsmwtjtzp2025

准考证是应聘人员参加笔试、面试前资格复审、面试、体检、考察的重要凭证,请妥善保存。




(四)考试

1.笔试(演职类人员不设置笔试环节)

(1)笔试内容:公共基础知识和岗位专业知识(满分100分)。

(2)笔试时间:2025年12月13日09:00-11:00

(3)笔试地点:以准考证内容为准。

(4)除综合一岗和综合二岗,其他岗位笔试成绩设置最低分数线。最低分数线为除综合一岗、综合二岗考生成绩后,其余所有考生平均成绩的60%,笔试成绩在最低分数线以下的,不得进入面试。

(5)根据笔试成绩,对于最低分数线及以上的,按照招聘岗位计划数与应聘人员数1:3的比例由高分到低分依次确定进入资格复审人员。末位成绩并列的,一并进入资格复审。对达不到1:3比例的招聘岗位,达到笔试成绩最低分数线的应聘人员全部进入资格复审。笔试成绩在最低分数线以下的,不得进入资格复审。

(6)笔试成绩及进入资格复审人员在神木新闻网进行公告,应聘人员可自行登录查询。

2.资格复审

资格复审的具体时间、地点及所需资料另行电话或短信通知。应聘人员未按规定的时间、地点接受资格复审的,视为自愿放弃资格复审。

在规定的时限内,进入资格复审的人员放弃或审查不合格等形成的缺额,在本岗位按笔试成绩(不低于最低分数线)从高分到低分的顺序依次递补。递补只进行一次,出现笔试成绩并列的,并列者同时确定为资格复审人员。

3.面试

(1)综合类

①面试主要考察应聘人员语言表达能力、临场应变能力、专业知识、职业素养等综合素质(满分100分)。

②面试时间、地点另行电话或短信通知。

③面试由不少于5人的评委组进行,去掉一个最高分、去掉一个最低分,取剩余评委所赋分值之和的平均值(保留两位小数,不实行四舍五入)作为面试成绩。

(2)演职类

以现场直接面试方式进行,各环节满分均为100分。

①晋剧类演职人员面试内容包括:岗位专业技能(满分100分)+才艺展示(满分100分,只限表演唱歌、舞蹈、二人台小戏、相声小品、主持),曲目自备,时间控制在15分钟之内。

②主持人兼歌手面试内容包括:岗位专业技能(满分100分)+才艺展示(满分100分,只限表演戏曲、舞蹈、二人台小戏、相声小品),曲目自备,时间控制在15分钟之内。

③舞台技术人员面试内容包括:岗位专业技能现场实操(满分100分)+评委组现场提问(满分100分),时间控制在15分钟之内。

④舞蹈演员面试内容包括:基本功(满分100分)+成品舞蹈(满分100分),曲目自备,时间控制在15分钟之内。

4.总成绩及参加体检人员

(1)考试总成绩(保留两位小数,不实行四舍五入)。

①综合类

考试总成绩=笔试成绩×60%+面试成绩×40%

②演职类

晋剧类演职人员总成绩=专业技能测试成绩×80%+才艺展示成绩×20%;

主持人兼歌手总成绩=专业技能测试成绩×80%+才艺展示成绩×20%;

舞台技术人员总成绩=专业技能现场实操成绩×80%+评委组现场提问成绩×20%;

舞蹈演员总成绩=基本功成绩×60%+成品舞蹈成绩×40%。

(2)根据应聘人员考试总成绩,按照与岗位招聘计划1:1的比例从高分到低分依次确定参加体检人员。末位成绩并列的,一并确定为参加体检人员。

(3)演职类成绩设最低分数线,低于70分不予录用。

(4)总成绩及进入体检人员名单在神木新闻网进行公告,应聘人员可自行登录查询。




(五)体检

1.体检参照《公务员录用体检通用标准(试行)》规定,结合企业实际情况执行,费用自理。

2.因应聘人员放弃或体检不合格形成的缺额,按照进入体检有关规定,从该招聘岗位按总成绩从高分到低分依次递补,递补只进行一次。体检合格人员进入考察。

(六)考察


1.考察工作参照《公务员录用考察办法(试行)》规定,结合企业实际要求进行。重点考察应聘人员有无违法犯罪记录、是否失信被执行人员以及政治素质、道德品质、能力素质、心理素质、学习和工作表现、遵纪守法、廉洁自律等情况。

2.在拟录用人员公示前,因考察对象主动放弃资格或考察结果不合格所形成的缺额,从该招聘岗位按总成绩由高分到低分递补,递补只进行一次。对体检合格者,再进行考察。



(七)公示

根据考试、体检、考察结果,确定拟聘人员并进行公示。公

示期为5个工作日。公示期满后不再进行递补。

(八)聘用

公示期满后,将招聘结果报市国有资产监督管理局进行审核备案,备案后由用工企业与拟聘用人员签订劳动合同并约定试用期,试用期满考核合格者,正式聘用,凡被证明不符合录用条件者,予以解聘。薪酬待遇按照企业内部薪酬制度执行。

图片

其他注意事项

图片

1.本次招聘不指定教材和辅导用书,不委托任何机构和个人举办考试辅导培训班,不收取任何费用,敬请广大应聘者提高警惕,切勿上当受骗。

2.本次应聘人员招聘全程需保持通讯畅通,若应聘人员电话号码发生变更的应主动联系“咨询电话”进行变更。凡因通讯不畅导致无法联络本人的,视为自动放弃。

咨询电话:0912-8330502(工作日上午8:00-12:00,下午2:00-5:30)

附件1《神木市文化产业投资集团有限公司公开招聘综合类岗位表》.pdf

附件2《神木市文化产业投资集团有限公司公开招聘演职类岗位表》.pdf



图片


图片
图片

2025年12月2日

来源:神木文投集团

微信扫一扫分享
找工作 招人才
一站式招聘服务平台
更多牛人简历
入职速度快
招聘效果看得见
与牛人在线开聊
精选合适人才
匹配更精准的人才
账号信息异常,请使用手机验证码验证登录
如有疑问 联系客服0357-2155553
咨询热线
  • 客服电话:0357-2155553
  • 工作时间:工作日 9:00-18:00
  • 电子邮箱:jincaizhipin@0357.life
  • 企业地址:山西省临汾市尧都区锦鸿国际12层
手机WAP浏览
微信公众号
未经晋才智聘同意,不得转载本网站之所有招聘信息及作品 | Copyright C 2025 All Rights Reserved 版权所有 尧诚科技
晋ICP备18010202号-6
ICP经营许可证:晋B2-20220133
人力资源证: (晋)人服证字(2025)第1000000823号
公众号
APP下载
意见反馈
返回顶部